蓄电池专用硅溶胶介绍
胶体蓄电池作为阀控铅酸蓄电池(VRLA)的一种,近年来得到迅速发展,它具有电解质浓度均匀,无酸分层,自放电小;工作温度范围宽,可靠性好;抗冲击振动,能避免一般AGM(吸附式玻璃纤维布隔膜)蓄电池易产生的热失控现象,寿命长等突出优点。
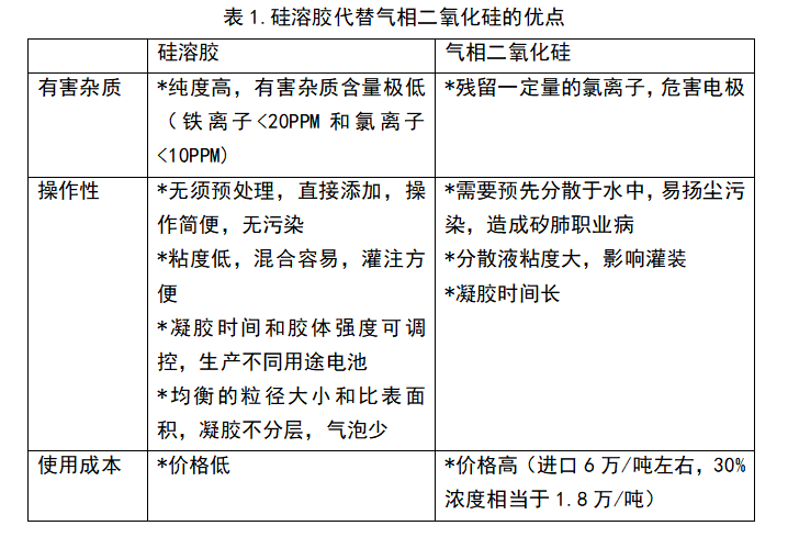
胶体蓄电池广泛使用气相二氧化硅作为凝胶剂,但它有许多缺点:污染工作环境,特别是在混合过程中;职业病及搬运问题;体积大不便运输,凝胶时间长;成本高。因此,纯度高、粒径合适的硅溶胶是解决这些问题的一个非常好的选择。
一、为什么要用硅溶胶?
同气相二氧化硅一样,硅溶胶添加于铅酸蓄电池的电解液中可以大大提高电池的性能:
(1)循环寿命高于同比硫酸蓄电池50%以上,浮充寿命长(15-20年)。
(2)无热失控风险,自放电性能高于同比硫酸蓄电池50%以上。
(3)过放电恢复能力明显高于同比硫酸蓄电池,且有长期耐存放的特性。
(4)低温放电性能高于同比硫酸蓄电池30%以上。
二、硅溶胶与气相二氧化硅比较
在过去,由于硅溶胶的纯度和粒径(大小与分布)达不到蓄电池的使用要求,胶体蓄电池一直使用气相二氧化硅。现在,工艺的进步使硅溶胶的纯度和粒径完全可以取代气相二氧化硅用于胶体蓄电池。不必像气相法二氧化硅那样进行预处理,清澈的、低粘度的水性硅溶胶非常容易与浓硫酸混溶,充分搅拌后,就可以直接填充到蓄电池中,非常方便。

三、真假胶体电池
1. 真胶体电池:在配置硫酸电解液时,用98%的浓硫酸、硅溶胶和水配制成电解液,电解液中硫酸的含量为35-40%,硅溶胶的加入量应该掌握在使纯二氧化硅的质量占整个电解液质量的5-11%(粒径越小加入量越少),经过一定时间后,电解液产生凝胶变化,由原来的液体变成为不能流动的胶体(像果冻一样),但是胶体一样具有电解液的导电性能。这种用法技术要求很高,因为要做到使凝胶恰当,不能凝胶的太轻,也不能凝胶过度,凝胶太轻时强度不足;而凝胶过度会使胶体的电阻增大,且不宜产生胶体龟裂,影响蓄电池的性能。因此,只有一些有技术力量的公司才能很好地使用。
这种做法可以延长电池的使用寿命达1倍以上,大大提高电池的各项性能,还可以使电解液凝胶,在电池倾斜时电解液不会洒出来,使电池成为免维护电池。

凝胶后液体的电解液变成了胶体,硅溶胶的二氧化硅粒子相互交联成立体网状结构,如图1所示,但是硅溶胶粒子间的空隙里含有电解液(硫酸水溶液),所以胶体仍然可以导电。
胶体形成后,经过一定时间达到使用效果(3-6个月以后),此时胶体龟裂(如图2),裂缝为电池充电过程中产生的氧气提供通道,使氧气能穿过裂缝从负极到达正极而被吸收,达到免维护的效果。
凝胶――固化电解液;胶裂――使氧气能够自由通过。

2. 假胶体电池:在硫酸电解液中加入少量的硅溶胶,一般为电解液总量的1%左右,可以减缓电极的腐蚀速度,从而延长电池的使用寿命,延长50%以上。
四、凝胶时间和胶体强度
在制备真胶体电池时,凝胶时间和胶体强度是两个很重要的指标。
1.凝胶时间:理想中,凝胶的时间应该足够长(大于20分钟),这样可以使电解液得到充分混合并且保证电解液在凝固之前能够渗透到所有的电池空隙。
凝胶时间与硅溶胶的粒径大小和用量有关,硅溶胶的用量越大,凝胶时间越短;相同用量下粒径越小,凝胶时间越短。另外,升温会缩短凝胶时间,如果升温10℃,将使凝胶速度提升一倍。
2.胶体强度:硅溶胶的用量越大,胶体强度越大;相同用量下粒径越小,胶体强度越大。
五、产品指标
蓄电池硅溶胶关注两个指标:粒径大小和杂质(CI、Fe)含量。
1. 粒径大小:对于真胶体电池,硅溶胶粒径大小影响胶体的强度和使用量,粒径越小,胶体强度越大,用量越少,使用成本越低。但是胶体强度不是越大越好,过大的胶体强度会使胶体不容易产生龟裂,不能形成有效的氧气通道,使用性能反而变差。
2. 杂质含量:杂质含量大会使蓄电池的电极腐蚀加快,缩短使用寿命。因此,希望杂质(CI、Fe)含量越低越好。
六、使用用法
在密度范围是1250~1400g/L的硫酸中,添加占总质量数7~11%的SiO2,就可以获得足够的凝胶强度。在相同二氧化硅用量条件下,SS30P10比SS30P20可以提供更高的凝胶强度。
1.初步试验以确定使用量
(1)凝胶时间:取少量样品置于250ml烧杯中,边搅拌指定浓度的硫酸边加入硅溶胶,通常经过10-20秒可以混合均匀。静置并开始计时,直至得到一个固体凝胶,不会从倒置烧杯中流出。
(2)凝胶强度:凝胶24 小时后,把一枚铅弹(0.5g)从23cm高度自由落下,测量铅弹的嵌入深度。嵌入深度为2-4mm时比较合适。
七、产品优点
1. 产品纯度高。
2. 粒径均匀,凝胶时间可控,胶体强度可控。
八、包装
25kg 及250kg塑料桶。
九、储存及运输
适宜的储存及运输温度为5-35 °C,避免结冰,保质期12个月。